返回列表
三大央行按兵不动,关税不确定性加大——全球货币转向跟踪第7期
    

    

    

    


    

    
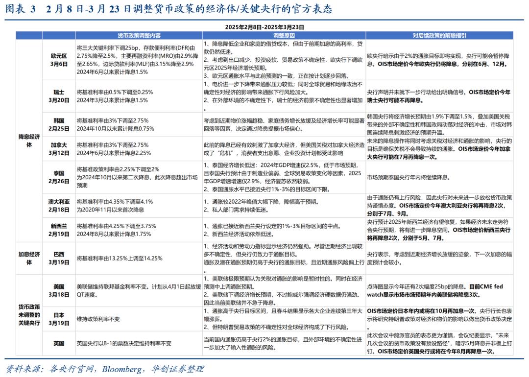
(一)全球利率图谱:三大央行按兵不动,关税不确定性加大

会议声明对当前经济现状的评估依然未变,但删除了“实现其就业和通胀目标的风险大致处于平衡状态”,增加了“经济前景的不确定性有所增加”。同时在经济预测中,下调了增长预测,上调了失业率和通胀预测,特别是对增长、就业和通胀前景的不确定性评估明显提高,增长前景的下行风险明显增加,失业率和通胀前景的上行风险明显增加。此次FOMC会议中点阵图维持今年2次降息预测不变,但由于通胀预期上行,点阵图分布整体上移。

英央行表示当前国内通胀仍高于央行2%的通胀目标,且外部环境的不确定性进一步加大了输入性通胀的风险。因此在此次会议中,此前立场偏鸽的官员表态更为谨慎,会议纪要也显示“未来几次会议的货币政策没有预设路径”,暗示5月降息并非板上钉钉。

会议表明:尽管通胀高于央行目标区间,且春斗结果显示各大企业连续第三年大幅涨薪;但特朗普贸易政策的不确定性对全球经济构成了下行风险。央行行长也表示将研究特朗普政策对经济和物价的影响以做出未来的货币政策决定。

降息的原因一方面是考虑到由于前期的高利率环境,欧元区贷款增长依然低迷、抑制经济增长;另一方面欧央行认为通胀继续按此前预期的逐步回落。但央行也表示,由于关税等不确定性因素增长,央行无法对未来的利率作出承诺,也暗示了欧央行进一步降息空间有限。

(二)全球降息预期:美联储降息预期大幅波动

2月中旬到3月上旬,由于关税不确定性、叠加美国经济指标频繁低于预期,诱发市场对美国经济下行的预期,美联储降息预期升温,5月降息预期最高提升至50%左右,年末政策利率预期下修到3.5%左右(隐含全年再降息4次左右)。不过3月中旬非农、通胀等数据发布后,美国经济预期有所改善,降息预期又重新降温,5月降息预期回落到20%左右,年末政策利率预期调整到3.7%左右(隐含全年再降息3次左右)。

市场预期2025年4月欧元区降息概率为60%左右,年末政策利率在1.8%-1.9%左右(隐含全年再降息2次)。预期2025年5月英国降息概率为60%-70%左右,3月中旬后有小幅下降,年末政策利率在4%左右(隐含全年再降息2次)。预期2025年5月日本加息概率为20%左右,年末政策利率在0.8%左右(隐含全年再加息1次)。

1月实际利率下行主要的影响因素在于春节效应导致的通胀走高,但季节性因素消退后通胀再度回落,实际利率出现反弹。3月中国内地实际利率在全球13个经济体中排11位(1月排第10位),同时处于2014年以来68%的分位数水平(1月处于50%分位数),利率水平仍在全球高位。

(指标含义:通过对比中国内地的名义利率/实际利率在全球13个主要经济体的位置,可以观察我们的利率成本高低。样本经济体为13个(中国内地、欧元区、美国、韩国、日本、英国、印度、越南、印尼、加拿大、澳大利亚、巴西、墨西哥),名义利率选取各经济体10Y国债收益率(其中韩国因数据可得性选择5Y国债收益率),实际利率=名义利率-通胀增速。分别计算中国内地名义利率/实际利率所处的历史分位数、以及在13个经济体中的排名,其中排名数越低表明利率在全球13个经济体内越低。)


    

    

二、全球流动性跟踪


    
(一)美联储缩表的流动性跟踪:美联储放缓锁表速度

3月美联储FOMC会议中决定从下个月开始进一步减缓缩表的速度。此前市场预期美联储将在3月会议上暂停缩表,直至债务上限问题得到解决后再继续缩表。美联储此次缩表的主要原因可能还是考虑到TGA账户的扰动:近期债务上限问题导致美国财政部依赖TGA账户的资金进行支出,TGA余额快速下降,对冲了缩表的紧缩效应,准备金余额大幅提升,同时货币市场利率回落,呈现出流动性宽裕的状态。3月以前,美国货币市场利率已频繁走高,出现流动性紧缺的信号,TGA账户短暂缓解了这一状况。但债务上限解决后,美债规模再度扩张以及财政部重建TGA账户的过程,可能导致准备金快速下降,如果不调整缩表的速度,可能会导致准备金降至低于适当水平,再度引发货币市场流动性压力。

1、缩表的“数量”跟踪信号:准备金余额快速扩张

指标1:美联储准备金余额与ONRRP、TGA账户余额

截至2025年3月19日,美联储准备金规模相比缩表前再度扩张约683亿美元,2025年2月5日以来准备金规模快速扩张。截至3月19日,美联储累计缩表2.04万亿美元,而美联储准备金余额3.4万亿美元,相比缩表前再度扩张约683亿美元。2025年2月5日-2025年3月19日的观察期期间,美联储缩表435亿美元,但准备金规模扩张1924亿美元,主要原因在于债务上限问题带来TGA余额快速下降,由2月5日的8180亿美元降至4158亿美元。

(指标含义:美联储缩表直接的冲击在于回笼金融机构“超额准备金”,而隔夜逆回购账户ONRRP与财政部一般存款账户TGA是“超额准备金”的两大蓄水池,即当金融机构将“存”在美联储ONRRP账户中的资金或财政部将“存”在美联储TGA账户中的资金取出投向金融市场时,可以起到向市场“投放”流动性的效果,对冲缩表对“超额准备金”的回笼。)

指标2:美联储资产端流动性投放工具

目前,SRF、贴现窗口、央行流动性互换用量均未大幅提升,流动性短缺问题尚未发生。截至2025年3月24日,美联储常备回购便利SRF用量未提升,央行流动性互换规模处于低位。贴现窗口工具用量稳定在30亿美元左右,属于正常区间。

(指标含义:美联储资产端设立了一系列流动性投放工具,诸如贴现窗口、常备回购便利SRF、央行流动性互换等,上述工具能够在各类金融机构出现流动性短缺时及时向美联储申请资金支持以避免流动性危机:当贴现窗口、常备回购便利SRF用量提升时,反映缩表导致联邦基金市场/回购市场出现流动性短缺;当央行流动性互换反映离岸美元流动性出现短缺。)

2、缩表的“价格”跟踪信号:回购市场流动性重回宽松

指标1:EFFR-利率走廊上限IOER利差是否逐步收窄?在正常的利率走廊运行机制下,有效联邦基金利率EFFR运行于利率走廊区间中枢,而一旦美联储缩表开始引起准备金规模的收缩,联邦基金市场中流动性水位就会开始下降,有效联邦基金利率随之走高,EFFR与利率走廊上限IOER的利差就会出现收窄。目前该利差稳定在-7bp,未出现收窄。

指标2:SOFR-EFFR利差是否转正?当回购市场(非银机构为主体)流动性短缺时,回购市场利率SOFR会提高至联邦基金市场利率之上,以吸引GSEs向非银融出资金。3月月上旬以来SOFR-EFFR利差再度转负,伴随准备金规模重新扩张,非银机构流动性再度恢复宽松。

指标3:SOFR是否连续一周突破利率走廊上限IOER当回购市场(非银机构为主体)与中小银行流动性均出现短缺时,回购市场利率SOFR提高至银行准备金利率之上,以吸引银行向非银融出资金。2025年以来,SOFR利率稳定低于利率走廊上限IOER。

(二)全球金融市场流动性跟踪:流动性宽松,信用溢价有所走高

1、国债买卖价差:美国国债买卖价差波动加大,日德意利差均在低位

美国国债买卖价差波动加大,日德意利差均在低位。美国10Y国债买卖价差波动加大,3月以来均值在0.29bp(2024年四季度均值为0.24bp);不过目前买卖价差仍在历史偏低水平,美国10Y国债市场并未出现流动性风险。近期日德意利差均在低位。

(指标含义:买卖价差,即证券的最低要价与最高买入价之间的差额,是衡量国债市场流动性的常用指标之一:买卖价差越窄,市场流动性越好;买卖价差越宽,市场流动性越差。背后的原因是,买家和卖家就试图买卖的价格进行协商,双方的价格越接近,越有可能真正成交。买卖价差越宽说明买卖双方对公允市场价格的意见相差越大,发生交易的可能性也随之缩小。通过跟踪主要经济体国债买卖价差可以观察各经济体金融市场流动性情况。)

2、全球金融市场信用/流动性溢价:信用溢价略有走高,流动性仍充裕

(1)美元流动性溢价

2月-3月,美元指数走低、美债收益率下行,同时全球央行也维持宽松的货币政策立场,带来全球流动性宽裕,流动性溢价不高。

Libor-OIS利差:利差继续走高,不过美元流动性风险出现时,Libor-OIS利差通常会大幅飙升,目前尚看不到这一迹象。

离岸美元掉期点:近期欧元兑美元、日元兑美元掉期点均处于较低水平,离岸美元市场流动性充裕。

(指标含义:Libor-OIS利差是常用的衡量美元流动性的指标,Libor为无抵押隔夜拆借利率,存在一定信用风险,而OIS由于只交换利息而不涉及本金因此无信用风险,Libor-OIS利差可衡量信用风险溢价,当美元流动性紧张时,该溢价会走阔。随着Libor退出历史舞台,我们选用ICE目前仍在报价的Libor数据。

离岸美元掉期点可衡量离岸市场美元融资的难易程度。根据利率平价理论,掉期点主要取决于两种货币的利差,以欧元兑美元掉期点举例,欧元作为低息货币,兑美元高息货币的掉期点为负;同时掉期作为金融衍生产品本身会受到供需影响,当美元融资难度加大、美元利率走高时,掉期点会进一步走阔,因此当离岸美元掉期点走阔时则意味着离岸市场美元融资难度加大。)

(2)信用风险溢价:信用溢价略有走高

2025年3月以来美国高收益与投资级信用债OAS、高收益与投资级信用债CDS价格均有小幅走高;同时欧洲、日本、亚洲(除日本)的信用债CDS价格也有所走高。3月以来关税、地缘政治的不确定性升温,或带来全球信用溢价呈现小幅提升的状态。

(指标含义:信用债市场风险溢价可以通过期权调整价差OAS与信用违约互换CDS价格衡量。OAS是将期权调整后的现金流贴现得到理论价格、并与无风险利率计算利差,可衡量资产的信用风险,利差越高则风险溢价越高, CDS价格为违约互换合同购买者支付的价格,当信用风险越大该价格则越高,美国高收益与投资级信用债CDS价格也同样在历史低位,全球主要非美地区信用债CDS也处于较低水平。

商业票据利率与EFFR之间的利差是衡量高信用评级银行借贷成本的指标。当流动性紧张时,商业票据利率上升,利差扩大。)


InvestingPro会员按此查看AI精选股名单。

尚未订阅?按此订阅最高优惠45%



    

开立账户
在线客服
华信金业APP开户领 $11000 赠金
立即下载