近日,国家层面首次将具身智能纳入未来产业培育名单,明确提出建立长效投入机制。作为继生成式AI后的新一代技术制高点,具身智能通过赋予AI物理实体实现人机深度交互,正引发全球产业变革。国际机器人联合会预测,2025年全球智能机器人市场规模将突破500亿美元,市场潜力巨大。
当前具身智能赛道企业可分为两类:垂直领域细分技术龙头与生态型投资平台。
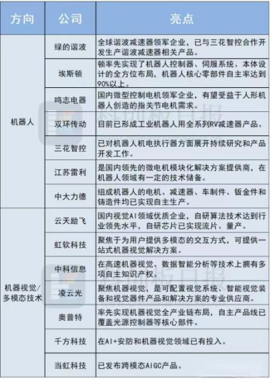
技术细分领域龙头(部分)
绿的谐波:全球谐波减速器市占率超30%,与三花智控达成战略合作,共同开发高精度传动解决方案。
埃斯顿:国内首家实现机器人全产业链自主化企业,核心零部件自主化率达90%,伺服系统性能对标国际一线品牌。
云天励飞:视觉AI领域领军者,自研算法实现毫秒级图像处理,首颗AI芯片"深目"已规模化量产。
中科信息:高速机器视觉技术优势显著,自主研发的工业质检系统落地多个智能制造场景。
生态型投资平台
联想控股:
在具身智能领域,旗下联想集团已自主研发晨星足式机器人,目前已进入电力巡检应用场景,同时跟随国家科考队赴南极进行极地科研工作;旗下富瀚微已针对机器人赛道积极研发AI芯片。此外,通过股权投资形式,系统性布局近40家机器人企业,包括星动纪元、它石智能、逐际动力、本末科技、浙江人形机器人中心、戴盟机器人、自变量机器人、伽智科技等,涵盖人形机器人、工业机械臂、核心零部件等细分领域。同时,还以产业链赋能助力具身智能初创企业突破量产瓶颈,加快技术从实验室到市场的产业化进程。
除具身智能赛道外,联想控股还通过财务投资构建AI全产业链生态,覆盖基础层(算力芯片)、技术层(算法框架)、应用层(行业解决方案),累计投资AI企业超270家。在人工智能+时代,有望收获AI与具身智能进入爆发期的双重回报。
首程控股:通过北京机器人基金(规模100亿元),首程已投资宇树科技(人形机器人)、万勋科技(柔性机械臂)等20余家企业,覆盖人形机器人、工业自动化、医疗等核心赛道,实现了全产业链卡位。
于个人而言,比较倾向于联想控股,首先生态型平台通过投资、并购、战略合作等方式,能够快速整合产业链上下游资源,形成 “硬件 + 软件 + 场景” 的全链条能力。
这种资源整合能力在具身智能这种前沿科技领域尤为关键 —— 具身智能涉及传感器、芯片、算法、场景应用等多个环节,单一企业难以独立完成全链条突破。生态型平台可通过投资垂直企业,快速构建技术矩阵,同时联动政府、高校、科研机构,推动产学研用协同创新。
联想控股起源于中国科学院,是中国科学院最早孵化的科技创业企业之一,长期深耕于科技创新领域,底蕴深厚,是目前在AI投资领域体系最完整、企业数目最多、持续时间最长的公司,在AI领域建立起了先发优势和生态优势。
结合这次的业绩来看,报告期内,联想控股实现收入人民币5,128.06亿元,同比增长
18%;实现净利润76.83亿元,归母净利润净利润1.33亿元,与去年同比实现大幅改善。
随着政策红利释放与技术迭代加速,具身智能将重构人机交互范式。但产业竞争的关键已不仅是技术领先,更在于:
如何平衡技术创新与场景落地?
生态协同与单点突破哪种模式更可持续?
能否形成 "硬件 + 软件 + 服务" 闭环?
在这场关乎未来十年产业格局的竞争中,您更看好生态型平台的全面布局,还是垂直领域的技术深耕?