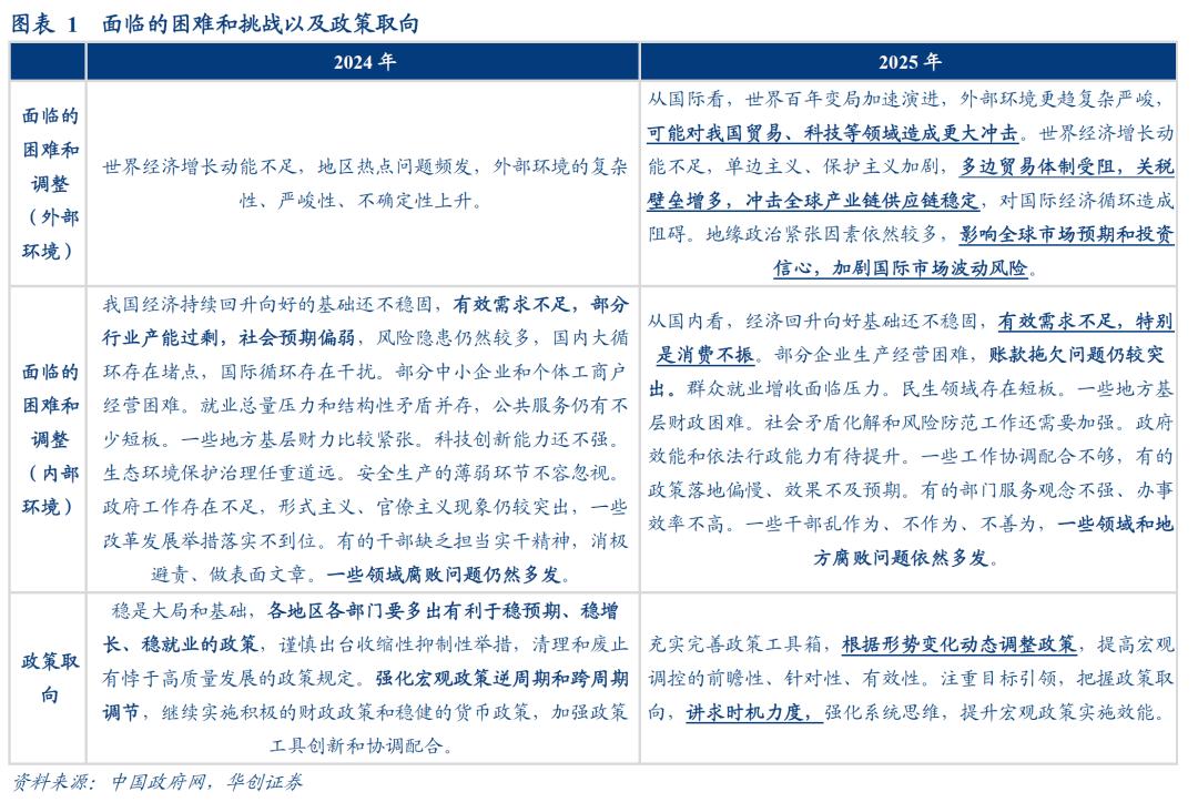
我们对比2024年和2025年政府工作报告的两个地方的表述。一是面临的困难和挑战。二是政策取向。今年的困难和挑战部分对外部环境的描述篇幅大幅增加,字数上去年为40个字,今年为149个字。较为关注外部环境对我国贸易、科技、全球产业链供应链、全球市场预期的冲击。这样的环境之外,相应的政策取向部分更加强调相机抉择。“根据形势变化动态调整政策,把握政策取向,讲求时机力度。”
从今年政府工作报告来看,至少包括货币政策的“适时降准降息”、资本市场领域的“加强战略性力量储备和稳市机制建设”、投资领域的“强化项目储备和要素保障”。房地产领域的“因城施策调减限制性措施”等。。例如2023年的增发国债,2024年的“增加6万亿元地方政府债务限额置换存量隐性债务”、2024年的“一次性安排中央单位上缴专项收益”等。
,此前地方政府工作报告的披露的GDP实际增速目标隐含的全国目标即为5%左右。,根据赤字率、赤字额倒算的名义GDP增速在4.9%左右,低于去年的预期目标7.4%。考虑到2024年名义GDP增速为4.2%,这一增长预期或更加务实,但同样高于名义增速,或也需要进一步调整供求关系。
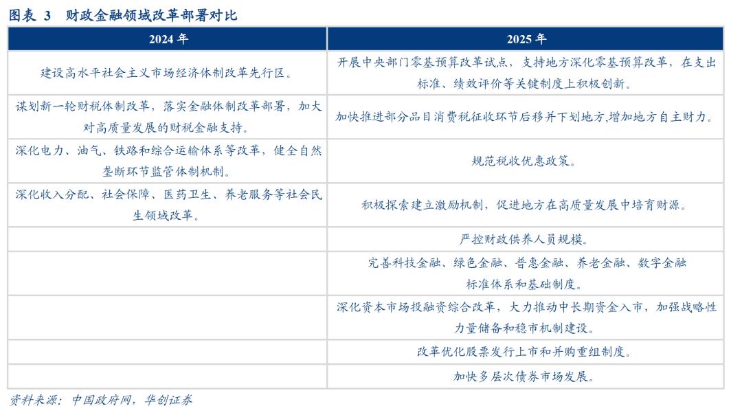
今年或是改革落地加快的一年,根据国新办发布会上发言,“报告全文‘改革’一词总共出现了40多次,是今年报告特别重要的关键词。”
就财政领域而言,政府工作报告细化了9件较为具体的改革内容。包括“零基预算改革”、“部分品目消费税征收环节后移”、“严控财政供养人员规模”、“加强战略性力量储备和稳市机制建设”、“改革优化股票发行上市和并购重组制度”等。
,“今年合计新增政府债务总规模11.86万亿元、比上年增加2.9万亿元。”
11.86万亿的组成为:1.3万亿超长期特别国债(用于两重两新)+5000亿特别国债(金融机构注资)+5.66万亿赤字(中央赤字4.86万亿、地方赤字0.8万亿)+4.4万亿专项债(含8000亿用于化债,其余用余投资建设、土地收储、收购存量商品房)。
。预计收入端对财政支出形成掣肘。。具体而言:
。2024年全年,非税收入增速为25.4%,“主要是一次性安排中央单位上缴专项收益以及地方依法依规加大国有资源资产盘活力度,国有资本经营收入和国有资源 (资产)有偿使用收入增加较多。”
2)政府性基金收入:预期增速为0.7%,但这一增速能否实现,取决于卖地情况能否好转。往年经验来看,土地市场低迷时,实现的收入会低于预算目标。例如2024年,“,下降12.2%,主要是地方国有土地使用权出让收入下降。”
我们使用两个角度估算“以旧换新”的乘数效应,取均值,可按2倍估算补贴乘数
角度一:计算历年汽车、家电、家具、文化办公用品四类商品的零售额与9-12月零售额与前8个月零售额之比,2024年明显偏高,这一偏高的部分可视为政策的增量效果,据此估算,2024年1500亿的消费补贴的乘数可能在1.6倍左右。(注:没有补贴时,假设9-12月零售额与1-8月之比为2011年以来平均值,不含2020年)。
角度二:参考乘联会的估算。根据乘联会秘书长崔东树的分析《中央经济工作会议促进汽车消费可持续增长》,“由此测算原本是5-12月下降95万台,目前测算的同比增长57万台。综合看以旧换新和报废更新带来的合计在零售增量150万台,带来2400亿的销售额增长。”考虑到汽车使用的补贴规模大概在1000亿左右,则乘数在2.4倍。
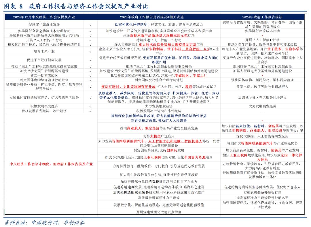
产业方面,政府工作报告中有两大亮点值得关注:消费的供给增加以及智能终端的培育。结合最近的互联网大厂的资本开支计划,我们提示今年或是类似2014-2015年的一年,资本开支领域信息业尤为亮眼,对应到资本市场在活跃的交易支持下,科技领域或将有着更强的收益表现。
。包括“着力破解消费供给的结构性矛盾”、“从放宽准入、减少限制、优化监管等方面入手,扩大健康、养老、托幼、家政等多元化服务供给。”“推动互联网、文化等领域有序开放,扩大电信、医疗、教育等领域开放试点。”
二是关于制造,强调发展智能设备。包括“支持大模型广泛应用,大力发展”、“培育生物制造、量子科技、、6G等未来产业。”
包括中央预算内投资7350亿、项目专项债预计为3.6万亿(4.4万亿的新增专项债用预计有8000亿用于化债)、用于设备更新的特别国债2000亿、用于两重的特别国债8000亿。
从2024年披露的数据来看,中央预算内投资、项目专项债、用于设备更新特别国债、用于两重特别国债合计4.67万亿,撬动投资6.9万亿,乘数为1.48,属于偏低水平,对应的是2024年企业中长期贷款增量偏低。
括“用好超长期特别国债,。”“动态调整债务高风险地区名单,支持打开新的投资空间。”“优化地方政府专项债券管理机制,实施好投向领域负面清单管理、下放项目审核权限等措施。”“进一步扩范围、降门槛,深入实施制造业重大技术改造升级和大规模设备更新工程。”
“优化和创新结构性货币政策工具,更大力度促进楼市股市健康发展”、“因城施策调减限制性措施,加力实施城中村和危旧房改造”、“盘活存量用地和商办用房,推进收购存量商品房,在收购主体、价格和用途方面给予城市政府更大自主权。”
从目前的数据来看,截止至2024年12月末,住宅的未售现房(已竣工未销售)去化周期达到5.76个月,2011年以来新高。以现房消费面积/上年末待售面积衡量的现房去化速度来看,2024年为66.3%,同样处于历史偏低水平。
民生保障方面,一方面,继续提高医保和养老金补贴标准,但提高幅度与2024年一致。例如,养老金方面,“城乡居民基础养老金最低标准再提高20元”,根据央视网报道,“近些年,中央财政补贴(即全国基础养老金最低标准)均以定额调整的方式上涨,已从制度建立初期的每人每月55元提高至123元。
。包括“制定促进生育政策,,大力发展托幼一体服务,增加普惠托育服务供给。”“育”。此前,部分地区为鼓励生育,已发放育儿补贴。例如济南2023年1月,“本市户籍按照生育政策于2023年1月1日以后出生的二孩、三孩家庭,每孩每月发放600元育儿补贴,对其中的最低生活保障、特困供养人员及领取失业保险金期间的生育妇女每月加发200元育儿生活补贴,直至孩子3周岁。”
。2024年,能耗强度方面“单位国内生产总值能耗降幅超过3%”,总的能源消耗方面(含原料用能等),“初步测算,2024年全社会能源消费总量比上年增长4.2%。非化石能源占能源消费总量的比重稳步提升,比上年提高1.8个百分点;煤炭比重下降1.6个百分点,石油下降0.5个百分点,天然气上升0.3个百分点。”
InvestingPro会员按此查看AI精选股名单。
尚未订阅?按此订阅最高优惠45%!