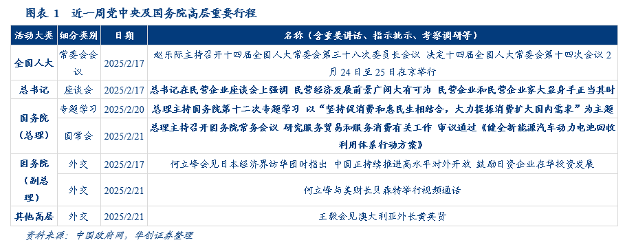
近一周(2月16日至2月23日),党中央及国务院高层重要行程,参见如下表格。

中共中央政治局常委、国务院总理,中共中央政治局常委、国务院副总理丁薛祥出席座谈会。中共中央政治局常委、全国政协主席王沪宁主持座谈会。
党和国家坚持和完善社会主义基本经济制度,毫不动摇巩固和发展公有制经济,毫不动摇鼓励、支持、引导非公有制经济发展……现在我国民营经济已经形成相当的规模、占有很重的分量,推动民营经济高质量发展具备坚实基础
,是暂时的而不是长期的,是能够克服的而不是无解的……扎扎实实落实促进民营经济发展的政策措施,是当前促进民营经济发展的工作重点。凡是党中央定了的就要坚决执行,不能打折扣……
总理指出,要千方百计增强消费能力,采取更有效的促消费政策,破除制约消费的障碍束缚,下力气优化消费环境……要大力促进服务消费,全面提升教育、医疗、文化、体育、旅游、养老、家政服务等领域的供给水平,特别是围绕应对人口老龄化、推动农业转移人口市民化等重点,加快补齐相应的服务短板。……
会议指出,发展服务贸易和服务消费是稳外贸、扩内需的重要抓手。要着力创新提升服务贸易,全面实施跨境服务贸易负面清单,……完善文化旅游、餐饮住宿、养老托育、数字消费等领域标准……综合运用财政、税收、金融等政策,充分利用市场力量,进一步增加优质服务供给……
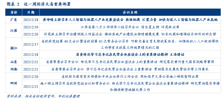
近一周(2月16日至2月23日),广东、江苏、浙江、山东、河南、四川6个经济大省,省委书记及省长重要行程,参见如下表格。

……来自华为、月之暗面、兔展智能、小马智行、智谱华章、元象科技以及腾讯机器人实验室、昊志机电、逐际动力、汇川技术、普渡科技、库卡机器人、拓斯达等人工智能与机器人领域前沿科创企业的代表分别发言……
黄坤明表示,我们将出台一批政策,用好这次座谈会成果,,进一步完善提升工作措施,促进各项政策能出尽出、早出快出、应享尽享……
省委书记王浩强调……引导广大民营企业专心致志做强做优做大企业,更好实现健康发展、高质量发展,为高质量发展建设共同富裕示范区、加快打造“重要窗口”、奋力谱写中国式现代化浙江新篇章作出新的更大贡献。
近一周(2月16日至2月23日),重要政策文件出台、以及国务院部委机构主要负责人行程,参见如下表格。

推动因地制宜多元化发展,提高资源配置和利用效率……强化颠覆性技术创新和关键共性技术发展…到2027年,我国新型储能制造业全链条国际竞争优势凸显………适度超前布局氢储能等超长时储能技术,鼓励结合应用需求开发多类型混合储能技术……推动区块链、大数据、人工智能、5G 等新一代信息技术在新型储能制造业广泛应用。加快智能工厂建设,鼓励新型储能产品生产制造以及系统集成关键工序数字化改造……
切实提升发展质量效益……积极落实粮食收储调控任务,扎实做好能源电力保供稳价……
深入推进布局优化结构调整……打造市场化运作的专业平台,推动创新投资和战略性投资,助力存量资产盘活和低效无效资产处置。深入推进战略性重组和专业化整合……
……完善薪酬管理,推动经理层成员任期制和契约化管理刚性兑现,促进管理人员末等调整和不胜任退出在中央企业各级子企业普遍推行……深入推进“一业一策、一企一策”考核,强化对科技创新和产业创新的政策支持……持续完善司库、产权登记等系统,加快实现数据全口径、全级次实时采集……
……要夯实算力基座,为技术突破、应用落地提供有力支撑。要突破数据难题,分批构建重点行业数据集,建设好通用基础数据集,做强做优数据产业。
,孵化培育一批初创企业。要加大资金投入……
……在拖拉机、播种机、联合收割机(含粮棉油糖等作物联合收割所用机械)、水稻插秧机、农用北斗辅助驾驶系统、机动喷雾(粉)机、机动脱粒机、饲料(草)粉碎机、铡草机等9个农机种类基础上,围;各省可聚焦粮食和重要农产品稳产保供,坚持“优机优补”、“有进有出”,结合实际将自行确定的报废更新补贴农机种类范围上限由6个提高至12个……
……将水稻抛秧机参照《补充通知》明确的水稻插秧机报废补贴政策予以支持,报废水稻抛秧机并新购置同种类机具,按不超过50%提高报废补贴标准,单台最高报废补贴额不超过3万元。报废并更新购置采棉机,单台最高报废补贴额由6万元提高到8万元。报废并更新农用北斗辅助驾驶系统,在《通知》确定的补贴额基础上,按50%提高报废补贴标准;报废并更新田间作业监测终端、植保无人机,按50%提高报废补贴标准……
总的来看,《行动方案》具有4个突出特点:,推动国家服务业扩大开放综合试点工作的提速加力,进一步压减市场准入负面清单事项,在自贸试验区持续扩大规则、规制、管理、标准等制度型开放,提升国家级经济技术开发区外向型经济发展水平等一系列举措。《行动方案》提出,要引导更多优质外资长期投资我国上市公司,研究制定鼓励外资企业境内再投资政策举措,,支持外资企业参与生物制品分段生产试点等有关措施。。《行动方案》提出,要精心设计实施“投资中国”系列活动,充分发挥与有关国家的双边投资促进工作组机制作用……。《行动方案》提出,将更多外资项目纳入重大外资项目和重点外资项目清单,尽快明确政府采购本国产品标准,优化药品带量采购,继续稳妥扩大单方面免签国家范围……
《行动方案》明确要求,各项举措、各项政策措施将于2025年底前落地见效,这充分表明中国政府坚持高水平对外开放、大力吸引外资的信心和决心……
……2022年至2024年,全国检察机关共起诉证券犯罪366件1,011人,起诉案件数、人数年均增长30.5%、16%……,其中对恒大地产财务造假案罚款超40亿元……2024年查处包括财务造假在内的信息披露违法案件135件,同比增长17%,居各类案件数量之首;处罚操纵市场案42件,案均罚没款约1.2亿元,居各类案件罚没金额之首……2024年,证监会对42起操纵市场案件作出处罚,罚没金额49.5亿元,同比增长42.2%,其中千万元以上罚单占比41.9%……
,证监会将……不断提升违法违规线索发现能力,压降办案周期,提升办案质效,对欺诈发行、财务造假、操纵市场、违规减持等恶性违法重拳出击,
InvestingPro公允价值工具助你一臂之力。多维度估值模型,从现金流、营收、净利等数据对股票进行全方位估值。
此外,订阅InvestingPro,还将得到更多功能:
- ProPicks AI:AI智能选股策略,战绩显赫。
- 股票筛选器:Pro版100+筛选条件,Pro+版超1000种指标,精准挖掘优质股票。
- 热门投资组合:沃伦·巴菲特、大空头和索罗斯(George Soros)投资组合,一键直达
点击此处进一步了解InvestingPro,领取超值优惠。