返回列表
“美国优先投资”:特朗普的“金融棋局”?

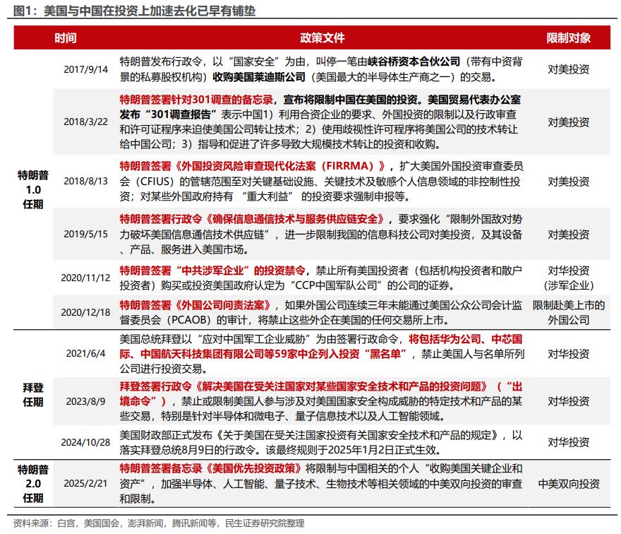
    如果说关税是特朗普1.0的“遗产”,那么什么可能会是特朗普2.0的“新冲击”?很可能是“投资”和“金融”。上周五白宫公布了一份《美国优先投资政策》备忘录,一方面是为了标榜吸引海外“友好”资金投资美国,但可能更重要的是另一方面是,以安全之名,全面降低中美之间的投资联系。如果说经过2018至2019年,我们对于贸易和关税已有应对的心得和经验,但在之前的铺垫下,投资和金融领域可能的“加速去化”将是特朗普2.0下的新挑战。白宫公布的备忘录可能只是一个新的开始。

“小院高墙”再进一步,从限制双边投资开始。

特朗普想要怎样的“中国投资”?答案是“只能赚钱”。“严防死守”已经到了新高度:

一是限制投资战略行业。包括科技、关键基础设施、医疗保健、农业、能源、原材料等广泛的行业。

二是保护敏感设施附近的农田和地产。做到物理上的隔绝。

三是严控对敏感技术行业的“绿地投资”。“绿地投资”是指在目标国家从零开始建设全新的业务设施,区别于兼并收购,因为风险大、所以企业对于项目有的控制权也大。在特朗普治下,中国对美技术行业的绿地投资很可能将变成“亏本买卖”。

最后留给中国资金的一块大饼是“被动投资”,没有投票权、治理权、管理影响力和实质决策权,也无法获得技术、信息和服务的非公开访问权——甚至都没有正常的股东权益,剩下的似乎只有分红和资产收益。

美国对中国的投资呢?全方位收紧。监管审查涉及资金来源、投资工具、行业和公司监管的各环节,而且管得很“泛”:

资金来源上,限制养老金、大学赠与基金和其他有限合伙投资者。通俗点说专业投资者自己的钱可能暂时不限制,但是委托给他人投资的钱需要面临审查。

投资工具上,从私募VC,绿地投资,到公司扩张和公开交易的证券,几乎涵盖了主要的投资渠道。

投资标的上,清单限制和制裁可能会越来越多。重点限制被认为与军工相关的行业——主要是军工部门和军民融合相关行业。所涉及的行业颇多,我们认为后续可以重点关注美国政府的“涉军”实体清单,或成为白宫的第一批抓手:

美国政府的“涉军”实体清单主要有三个组成部分,从制裁严格程度从轻到重排序,依次是国防部的“中国涉军企业(CMC)”清单,也称为“1260H清单”(该清单包含134个实体,今年1月腾讯、宁德时代和中远集团被增列其中),财政部的“非 SDN 中国军工综合体公司”(“NS-CMIC 清单”),美国投资者不能交易其中的59个中国公司的证券;最严厉的是商务部的军事最终用户(MEU)和军事情报最终用户(MIEU)清单,美国政府禁止美国公司在没有许可的情况下与清单上的公司有任何商业往来。

“特别关照”在美上市的中国公司。中概股很可能将面临更高的监管要求和监管成本,或存在罚款及退市风险:

推倒重来?更严格的审计监管。特朗普在2020年12月签署《外国公司问责法案》,要求在美外企披露财务报表,否则可以勒令退市。不过拜登上台让谈判成为可能——2022年8月中国人寿、中石油、中石化、中国铝业等从纽交所退市,同月中国和拜登政府之间签署了审计监管合作协议,风波才暂时停歇。卷土重来的特朗普很可能会再起风波。

釜底抽薪?高度关注VIE架构。过去中概股普遍使用VIE(可变利益实体)架构绕过监管在海外上市,而本质上VIE是通过协议控制,而非股权控制境内实体,美国监管质疑VIE会影响投资者真实的所有权限,甚至可能存在欺诈行为。

后市怎么看?会造成什么影响?整体而言,中美之间在投资上降低联系,比贸易领域可能要更容易。我们一直关注贸易风险,可能更大风险来自于金融和投资。

中国对美投资:相对简单有限、且有“筹码”。从整体看中国持有的美国资产,以央行等官方机构持有的债券为主,尤其是主要由中国官方持有的约7590亿美元的美债,会让美国“投鼠忌器”。

另外两个主要的投资方式:中国企业对美国的直接投资,以及机构投资者的QDII(合格境内投资者)。企业投资层面,根据AEI的数据,从2005年至2024年,中国对美的大型投资项目累计金额约2010亿美元,其中分布于科技、医疗、能源等拟被限制行业的资金规模大致为624亿美元。而截至2025年1月,QDII获准额度约为1678亿美元,其中证券类约922亿美元。

相较而言,限制美国对华投资的影响会更复杂。短期内冲击可能更多取决于中美之间的接触和谈判,尤其考虑到4月初是Tiktok禁令延期结束的敏感时点。

从中期看,两大风险点:一是监管趋严下,中概股的退市风险;二是投资限制扩大化对于部分中国资产的冲击。

监管方面,除了审计趋严,可能更加棘手的是VIE架构,从安全的角度,中美双方可能都有担心—美方关注投资安全,中国则会着眼于信息和技术安全,而中概股中搭建VIE的企业占比可能超过八成。

投资限制方面,主要风险来源于美国政府后续可能会不断扩大限制清单。一方面会增加中美金融摩擦的氛围,另一方面如果触及美资的重仓股,可能会引起市场阶段性抛售。

资金来源上,关注对冲基金等资管资金,而美国养老金的影响已经不大。根据彭博的数据美国大型养老金自2021年以来逐年减少对中国的敞口:一方面有监管的原因,另一方面则与被动投资风格下,2024年前中国权益资产的相对全球的表现有关。

从贸易到投资,下一步金融?往后看,除了双边投资限制的收紧之外,还要关注中美之间在全球范围内金融布局的“较量”:一方面是对于美元体系话语权的博弈,例如中美双方对于中东石油美元的重视;另一方面则在于新兴的人民币国际金融秩序,“一带一路”或成为焦点。

InvestingPro公允价值工具助你一臂之力。多维度估值模型,从现金流、营收、净利等数据对股票进行全方位估值。

此外,订阅InvestingPro,还将得到更多功能:

  • ProPicks AI:AI智能选股策略,战绩显赫。
  • 股票筛选器:Pro版100+筛选条件,Pro+版超1000种指标,精准挖掘优质股票。
  • 热门投资组合:沃伦·巴菲特、大空头和索罗斯(George Soros)投资组合,一键直达

点击此处进一步了解InvestingPro,领取超值优惠。

开立账户
在线客服
华信金业APP开户领 $11000 赠金
立即下载