今年的两会,关注点可能不太一样了。除了市场已经反复预期的宏观定调和政策目标外,民生证券认为有三个视角可能更有助于把握政策的风向和市场机会:一是关注两会期间地方代表团、尤其是江苏省代表团的审议会;二是紧跟民企座谈会带来的持续发酵;第三则是捕捉产业和消费政策是否出现“此消彼长”的信号。
首先需要关注的,是总书记地方代表团的审议讲话,其传达出的政策脉络“清晰度”不仅更高,也更能定调两会后的“优先事项”。比起《政府工作报告》对经济工作部署的“全面铺开”,两会期间总书记参加地方代表团审议会更多是“开门见山”、直击主题,这一主题不仅是部署了该地区这一年经济工作的重点,甚至是定调了未来几年全国经济发展的“抓手”。

从近年的经验来看,总书记参加的地方代表团审议,背后政策信号确实很“不一般”。回顾十八大以来地方代表团审议的主要内容,从重点地区来看,发生了“上海→内蒙古→江苏”的转变,在总书记“特别关注”后,这些地区的经济增速都会按下“加速键”;从相应的核心议题来看,发生了“创新→人民、中华民族共同体→高质量发展、新质生产力”的转变。

关注“江苏”。自2023年以来,习总书记当选为江苏省第十四届人大代表,每年江苏省代表团审议会的“含金量”值得格外关注:

2023年:“牢牢把握高质量发展这个首要任务”。随着公共卫生事件的影响减小,市场和政策层对于经济复苏的预期强烈,此外还有AI突破带来的“震动”。尽管中央经济工作会议和两会政府工作报告都将“着力扩大内需”放在首位,但在当年的江苏代表团审议会上,总书记还是更加强调高质量发展和科技自立自强。从行情看,以AI、算力领衔的科技行情还持续了大致一个月。但是当年3月成为经济由强预期进入弱现实的拐点,消费、顺周期等板块的表现偏弱,市场开始关注中特估和高股息。

2024年:“因地制宜发展新质生产力”。2024年在经济“开门红”的背景下,总书记3月在江苏代表团的讲话,主要聚焦了两个方面:一方面,面对新一轮科技和产业革命,要“培育壮大新兴产业,超前布局建设未来产业”;另一方面,强调发展新质生产力“要防止一哄而上、泡沫化,也不要搞一种模式”。

这一整体“降温”、更加聚焦的论调下,TMT成长板块整体表现一般,不过低空经济和算力等超前布局的未来产业在上半年走出了独立行情。

民企座谈会结束,但政策还在继续发酵。这一次民企座谈会可谓是“牵一发而动全身”,科技创新政策从由私营企业主导的“自下而上”式、逐步切换为由中央主导的“自上而下”式,这也意味着座谈会结束后,还会伴随着部委和地方响应、出台政策措施、落实政策措施等传导链条。从2018年的经验来看,民企座谈会将为中小企业信心指数、企业经营状况指数等衡量微观主体活跃度的指标打开近半年的上行通道,也就是说民企座谈会的“余温”有望维持至少半年时间。

产业政策的强化,伴随的可能是总量政策的淡化。尤其是在四季度经济增速表现亮眼、经济压力不大的情况下,总量政策“出手”的必要性并不高,因此民生证券认为今年两会的重点不在于政策刺激工具是什么、规模有多大,更在于总书记参加地方代表团审议会对产业政策作出怎样的具体部署。目前看来,不论是从总书记座谈会后地方政府响应的积极性,还是从多个地方政府系统开始接入DeepSeek的主动性,都可以看出年后地方均处在“抓科技”的浪潮中,“产业大于总量”的逻辑也进一步凸显。

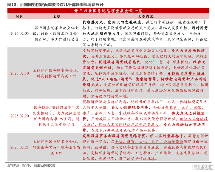
科技有了,那消费呢?总量政策的诉求虽然在降低,但从近期国务院召开会议内容来看,消费这个“后手棋”已经备好——国务院全体会议于年后首个工作日提出的“找准潜力足、空间大的发展领域”,实则就是消费(这从近两周国务院层面的重要会议“清一色”在讨论消费中可见一斑);而“因时因势加大逆周期调节力度”,意味着后续经济下行压力较大之际,消费才会择机出台。除了“惠民生”的教育、医疗、养老等,刺激消费政策还开始强调科技消费、新型消费(如“人工智能+消费”),这也将成为未来消费的一大亮点。

风险提示:信息统计不完全;未来政策不及预期;国内经济形势变化超预期。
,InvestingPro公允价值工具为此而生。
InvestingPro稳健度指标助你一臂之力。
点击此处进一步了解InvestingPro,领取超值优惠。