接连不断的行政令、左右摇摆的决策变化,特朗普如鱼得水般地游弋在白宫工作、社交媒体和新闻访谈之间,却让市场痛苦地感受到。那怎么去捕捉一些真正有用的信息和“蛛丝马迹”呢?本篇报告中提供几个视角。
首先模糊和混乱背后的一个重要原因是“声音太多”。不仅特朗普本人,他的众多幕僚、“知情人士”都乐意透露对于关税的观点和想法。但这背后的核心问题是,
特朗普2.0的核心团队并不是“铁板一块”:
有以鲁比奥、纳瓦罗等为代表、主张贸易强硬的传统经济民族主义者;有以马斯克为代表对大规模迅速征关税持反对意见的新兴商人势力;也有以贝森特为代表、主张温和有序加征的中间平衡派。
特朗普可能乐于看到他们各抒己见,但是这绝对不能代表他个人的想法,尤其是在关税、移民等他一直很重视的领域。

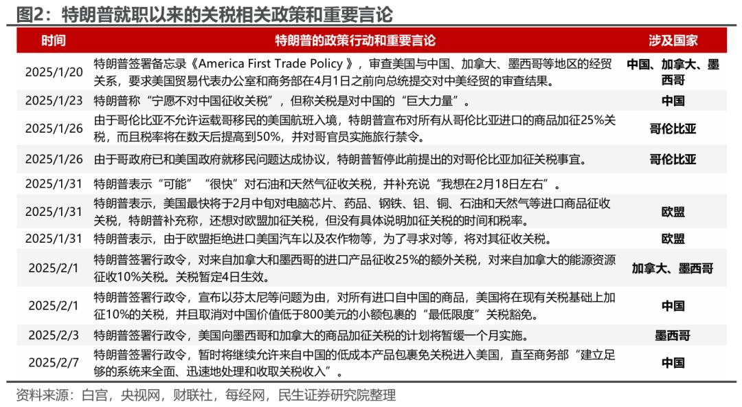
首先,关税作为谈判手段,特朗普说的不多,但是做的最多。例如,1月26日以哥伦比亚不允许运载遣返移民的美国航班入境为由,对其加征25%关税,后因与哥伦比亚就此达成协议而取消关税。
其次,关税作为平衡财政、创造收入的手段则正好相反,目前是说的不少,但是做的不多。特朗普上台之后在多个场合强调关税会使得美国更富裕,并且计划设立
“外部税收局”。我们倾向于这个目标更长期,更有制度设计上的难度,而且可能也取决于马斯克的政府效率部在削减财政支出方面能拿下多大的成果。
第三,关税用来平衡贸易,逆转离岸外包。例如,可能即将到来的
“对等关税”,可能是重塑关税公平、贸易公平的“批量操作”;1月31日特朗普表示“由于欧盟拒绝进口美国汽车以及农作物等,将对其征收关税”。
四是,市场普遍关注的科技、安全问题
,可能不是关税的主要任务。DeepSeek“弯道超车”后,特朗普表态较克制,更多强调美国科技公司自身要增加竞争力。当然这并非不关注,例如,就职首日签署的备忘录
《美国优先贸易政策》中提出:加强对战略技术的出口控制 (例如,半导体,AI);审查对外投资规则、解决敏感技术投资中的风险。

对市场而言,最乐观的情况是关税作为“谈判手段”,特朗普政府目前出台的关税也以“谈判手段”为主。“平衡贸易”的关税或马上到来;“平衡财政”被淡化;而“科技竞争和国家安全”或是更长远的谋划。
加拿大/墨西哥:关税是谈判手段。2月1日特朗普宣布对加墨加征25%关税,理由芬太尼和移民问题;加墨承诺增加边境投入和加强芬太尼管控后,2月3日特朗普宣布关税推迟1个月执行、观察合作效果。
我们认为到3月4日,该关税或继续“缩水”甚至取消。
美加墨产业深度融合,贸易以中间品为主,工业生产过程需反复跨境,对最终消费品价格的推升也是多次跨境叠加25%关税后的结果、影响较大。

欧盟、日韩:平衡贸易的主要对象。综合对
美贸易顺差规模、对美出口占美国进口份额、美国对其征收的平均有效关税税率这3项指标来看,特朗普试图平衡美国庞大的贸易赤字,“开刀”对象的可能性(中加墨除外):
欧盟>日本、韩国、中国台湾>越南>泰国、印度>英国、巴西>澳洲。特朗普及其贸易官员多次提及美国和欧盟之间的贸易不平等,我们认为在其就职100天内,对欧盟平衡贸易的关税可能落地。

对中国的关税政策则更复杂。
首先,中国对美的贸易顺差仍较高,特朗普或提出让中国继续履行2020年初签署的第一阶段贸易协议、从美采购商品。
其次,美国对中国有谈判需求,希望中国加强芬太尼生产和交易的管控执法、两方协作完成TikTok交易,等等。
最后,科技竞争和国家安全,虽近期还不是特朗普政府的工作重点,但是绕不开的议题,不排除今年下半年或明年进一步发酵。例如DeepSeek爆火后,美官员们讨论限制对华销售到英伟达的H20芯片。
近期关注节点:1)下周
“对等关税”是否兑现。2)特朗普称最快
2月中旬对计算机芯片、制药、钢铁、铝、铜、石油和天然气加关税。2)
4月1日美国USTR和商务部将提交对华贸易审查结果。4)
4月4日TikTok禁令的宽限期到期。5)特朗普承诺
上任6个月内结束中东冲突,即7月20日之前。
- 查估值:避雷泡沫股,发现造低估的股票;
- 查财报预测:最长十年的业绩预测;
- 基本面图表:直观查看营收、盈利增长趋势。
- 查巴菲特持仓:各大投资人持仓数据。
一站式股票筛选、估值分析、基本面分析工具,协助你选好股、避差股,省时又省力。点击此处了解InvestingPro更多功能。