。“黄金时代”一词来自希腊神话,现在主要用于比喻美好和繁荣的年代。在赫西俄德的《工作与时日》中,将人类世纪划分为五个时代,黄金时代、白银时代、青铜时代、英雄时代、铁时代,五个时代,按先后顺序,依次衰落。


。
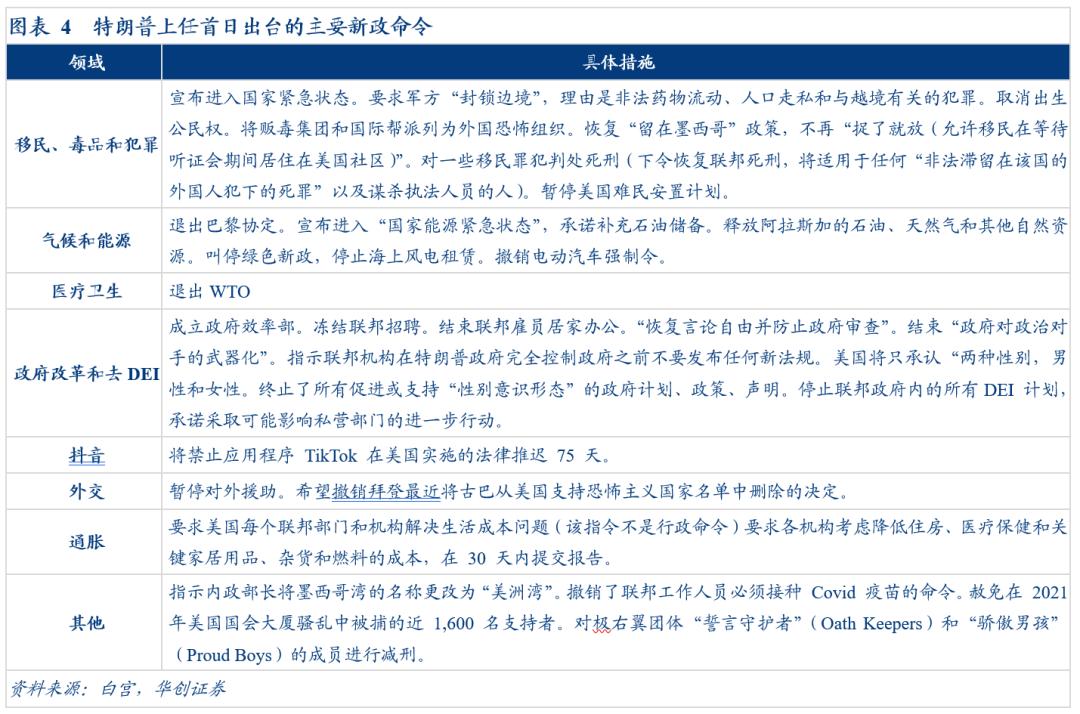
在行政命令中有涉及但并未在就职演讲中提到的,主要是退出巴黎气候协定、退出WTO、暂停对外援助、将TikTok禁令推迟75天等,没有与关税相关的新政命令出台。

在三个初次感受之上,我们对特朗普2.0时期的主要政策进行深入思考,主要分析政策的先后顺序逻辑与政策前景展望。
,包括可能对加拿大和墨西哥加征关税、希望扭转美国对欧盟贸易逆差、对华贸易问题。与中国相关的话题主要包括:1)可能在2月1日对华加征关税;2)指示美国贸易代表办公室评估中国在“第一阶段”贸易协议下的表现;3)要求美国贸易代表办公室建议对中国最惠国贸易地位的可能更改;4)推迟执行对TikTok的禁令75天。

:
拿着棒子要结果”,必然是边谈边打,希望博取更多的利益。在相关人事任命上可能也早有端倪,财长贝森特和商务部长卢特尼克大概率是贸易领域的主要负责人,这两人均倾向于将关税用作博取更多利益的手段,而贸易代表格里尔和贸易顾问纳瓦罗则是传统的贸易鹰派。
。逻辑上来讲,关税政策对通胀存在双向冲击。上行冲击是广泛加征关税可能提高进口商品价格,下行冲击是广泛关税可能导致全球贸易和增长前景承压进而从需求侧压制通胀。目前美联储和市场均倾向于认为今年通胀上行风险更大。高物价问题是民主党大选失利的主要因素,也是共和党攻讦民主党的主要矛头,特朗普和共和党需要谨防刺向民主党的剑反过来伤害自己。
3)总统对关税问题的自主权极大,更容易推动,可以用于国内政策推动不顺之际去转移矛盾。在上一任期,特朗普关税政策的全面发动是在通俄门事件发酵、国内政策推动不顺的时候。对应到第二任期,如果一上任就推出所有政策,一方面是特朗普团队的时间精力有限,另一方面,如果政策稍微不顺,很容易给社会带来政策“高开低走”的感受。

二是,特朗普2.0
时期的关税政策目的可能已经发生了改变。在第一任期时,特朗普关税政策的主要目的是缩减美国贸易逆差,但实际效果并不如人意。在第二任期,特朗普依然如此青睐关税政策,其想要实现的目的可能已经有所改变,我们认为2.0时期的关税政策的主要目的可能是:1)增加美国财政收入,减轻赤字压力;2)推动美国企业回流以及迫使外资到美国本土投资;3)尽可能抑制中国比较强的领域的竞争优势。从这一视角来看,不管特朗普在关税问题上的说法如何多变(尤其是对华),最后大概率会落地。
此外,TikTok事件也给我们带来了一个警示。这可能意味着美国在吸引外资尤其是中国企业在美投资模式的转变,也就是大型企业“主动”或“被动”到美国进行投资,美国会对股权结构进行限制和要求,合资而不是中国独资而且可能是美方占大多数股权,这种模式后续或演变为主流。

特朗普上台伊始在能源政策上大笔着墨,我们认为可能出于三个因素。
1
)从经济角度来看,能源价格下降,对通胀读数的抑制比较明显(10%的油价下行对美国CPI的影响大约0.4-0.5个百分点),其次也有利于削减企业成本。
2
)从民意角度来看,能源价格下降,能直接改善美国消费者的高物价的体感。
3
)从政治角度来看,传统能源是特朗普的基本盘,上台后必须有所回应。
但在中期视角,特朗普能源政策是否能实现贝森特所说的“增产300万桶/日”的目标,我们认为其中存在两个阻碍:一是疫情之后美国油气行业更倾向于分红回馈股东而不是大规模资本开支;二是美国页岩油的成本压力。根据达拉斯联储的研究,截止2024Q1,美国新开钻井的盈亏平衡油价普遍达到了60-65美金/桶。

减税政策对延续当前美国强劲的私人部门基本面非常重要。如果不能延续2017年税改,企业税率不会受到较大影响(企业税率的下调是永久性的),但会对居民部门造成负面影响,因所有的减税和税收抵扣都会回到2017年税改前的水平。若延长2017年税改并对居民进一步减税(取消小费、加班费、社保征税),将进一步改善其现金流量表。
但特朗普上台至今并未过多谈及减税政策,一方面是2017年税改是2025年底到期,时间上的迫切性没有那么高;另一方面,减税政策大概率可以通过国会,虽然有民主党的反对,但类比2017年税改法案的通过,共和党可以走预算和解程序。
移民政策是特朗普上台之后最优先的事项,政策出台特别快。但实际上特朗普可能在移民问题上不会做得“那么多”,有两个信号:一是在就职演说中,特朗普重点提到的“犯罪的外国人”而非“非法移民”;二是边境沙皇霍曼将芝加哥作为驱逐存量非法移民的首站,与特朗普所说的“犯罪群体”也吻合。
我们认为,特朗普2.0时期的移民政策,能实现收紧流量(限制非法移民入境)、优化存量(驱逐犯罪和具有安全威胁的群体)的目标就算成功。这可以实现民意和经济影响的平衡,一方面,可以改善社会治安、毒品和犯罪问题,兑现对选民的承诺。另一方面,也不会对美国劳动力市场的供给和经济增长造成较大影响,因为存量的有犯罪和具有安全威胁的非法移民,本身可能也不算劳动力。
美国历届政府均有提高政府效率的行政机构改革尝试。仅就最近四十年来看,只有在克林顿时期,因受益于IT技术革命和政府服务外包、苏联解体后国防以及能源相关雇员的裁撤,精简政府的措施取得了显著成效,其余时期可能均难言成功。
特朗普2.0
时代要裁撤联邦机构依然面临很大阻碍。1)AI或IT水平提升,或许难在短期内明显提高政府行政效率。 2)联邦政府因DEI计划可能确实存在结构性的臃肿,但不是整体臃肿,马斯克的目标过于宏大。3)绝大多数联邦机构都是根据既有法律成立,其裁撤都需要通过国会同意。考虑到目前共和党在国会的人数优势较小,只要共和党内温和派反对,精简机构的法案就很难通过。在里根时期共和党一直掌控国会两院且优势较目前更大,但里根也难调众口,裁撤能源部和教育部的措施因国会反对而失败。
综合而言,政府效率部更好的实现路径和目标可能是专注于:1)破除在技术创新、环保限制、金融监管等领域的法规阻碍,为企业减负;2)改革政府DEI计划并采取行动向私人部门扩散,减少“少数群体”和“多元化”给政府和企业带来的额外效率拖累。
最后三天!!!InvestingPro新年优惠,至高大减价50%,只剩最后三天!!!按此领取优惠。
:避雷泡沫股,发现造低估的股票;
:最长十年的业绩预测;
:直观查看营收、盈利增长趋势。
:各大投资人持仓数据。
