不仅马斯克本人“插手”了国会通过的精简版支出法案,并且带动了一波政府机构和人员的关闭和离职潮(Fed监管副主席、FBI局长、SEC主席提前宣布辞职,国务院宣布关闭其“全球接触中心”)。由此,教育部、环境保护署、国税局、消费者金融保护局等机构也都陷入被裁减的担忧中。
里根和奥巴马也曾设立过临时性的、为政府制订“瘦身”方案的委员会:;在当时都给出了详细规划,短期内都发挥了一定作用、但未达到预期效果。

以消除联邦政府的浪费和低效。委员会牵头人格雷斯和其他160名执委均来自于业界。1984年1月委员会发布报告,到2000年累计节省10.5万亿美元。
国会预算办公室(CBO)和总审计局审查了其中约400项建议(占总节省金额的90%),指出能节省的资金仅为格雷斯委员会预计值的1/3。私营企业管理经验能否应用于公共部门也颇受争议。
报告中的部分建议被采纳,但需国会审议的部分落实有限。总的来看,在其任期内,推动了减税和减支,财政收入和支出占GDP的比例双双下降。

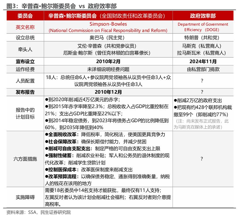
作为一个跨党派政府组织,研究削减赤字的方法,委员会共18人,负责人辛普森和鲍尔斯。
2010年12月委员会发布报告,;到2014年稳定债务,到2023年将联邦债务占GDP的比例降低到60%,到2035年降低到40%。
报告需获得18名委员中14名的支持才能获批,但最终只有11张支持票。部分建议体现在了后续的政府政策中。

削减的主要是非国防自由裁量支出,退休公务员和军人福利也有所削减,而国防支出、社保医保、净利息支出上升。自由裁量支出和净利息支出下降,而社保医保、退休公务员和军人福利上升。

退休公务员和退伍军人福利也有可能被削减;国防支出能否削减则取决于地缘关系和国际环境;而
自由裁量支出占总支出的比重已大大降低,而社保医保和医疗补助已占总财政支出的46%。

格雷斯委员会、辛普森·鲍尔斯委员会设立后,例如,格雷斯委员会提出关闭冗余的军事基地、将联邦政府对两个机场的控制权移交给地方,均被国会采纳。
削减支出的关键措施往往需国会审批,例如,社保和医保改革、联邦雇员退休体系改革。格雷斯委员会就指出,其提出的建议中仅27%可由总统授权实施,其余73%均需国会配合。
我们预计“政府效率部”最后效果或与历史类似,即:特朗普2.0任期内,赤字率确实有望下降;但其提出3%的赤字率目标、马斯克提出的削减2万亿美元支出,达成的概率较低。


风险提示:特朗普的政策超预期,“政府效率部”的发展和执行超预期。
投资第一法则?学会省钱。美股研究利器InvestingPro限时五折!!!2025美股研究更省时省力,点击了解详情。